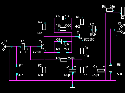
Mikrofon- oder Phonoverstärker


C5 und C6 werden nur bei

Einsatz als Phonovorverstärker

mit Moving-Magnet-Systemen gebraucht.

R2 bestimmt die Verstärkung und

kann bis auf 220 Ohm verringert werden.

Die Platine ist nicht auf winzigste Abmessungen

optimiert. Hat aber viel Massefläche.

Targetdatei downloaden

Grosse Darstellung

Grosse Darstellung

+9V….20V

Gnd